包府辦發〔2023〕135號
包頭市人民政府辦公室
關于印發包頭市推動網絡貨運產業規范健康持續發展行動方案(試行)的通知
各旗、縣、區人民政府,稀土高新區管委會,市直有關部門、單位,中直、區直企事業單位:
經市人民政府同意,現將《包頭市推動網絡貨運產業規范健康持續發展行動方案(試行)》印發給你們,請結合實際認真貫徹落實。
2023年10月9日
(此件公開發布)
包頭市推動網絡貨運產業
規范健康持續發展行動方案(試行)
為深入貫徹黨中央、國務院關于“互聯網+”高效物流及促進平臺經濟規范健康發展的重要部署,落實自治區黨委、政府關于發展平臺經濟、培育現代物流市場新業態的工作要求,推動我市網絡貨運產業規范、健康、持續發展,結合工作實際,制定本行動方案。
一、發展目標
遵循平臺經濟、現代物流發展規律,聚焦網絡貨運業務回歸、數據回歸、稅收回歸的發展目標,按照“育平臺、扶企業、優服務、強監管”的總體發展思路,重點圍繞服務鋼鐵、裝備制造、稀土新材料、能源和高新技術等優勢特色產業集群,加快構建與產業結構、運輸需求、經濟社會相協同的網絡貨運平臺經濟,推動網絡貨運產業規范、健康、持續發展,為全市經濟高質量發展貢獻新的經濟增長極。
二、組織領導
為加強組織領導,成立包頭市網絡貨運工作專班,組成人員如下:
組 長:雷殿軍 副市長
副組長:楊劍峰 市政府副秘書長
郭惠文 市交通運輸局局長
成 員:李和平 市交通運輸局副局長
閆建平 市發改委二級調研員
張 偉 市財政局副局長
樊俊新 市稅務局副局長
梁少偉 市金融辦副主任
雷永軍 市公安局副局長
聶 文 市市場監管局副局長
石 巖 市工信局副局長
胡利民 中國人民銀行包頭市分行副行長
張振巖 國家金融監督管理總局包頭監管分局副局長
王志勇 市郵政管理局黨組成員
王秀娟 昆區副區長
李永剛 青山區副區長
楊建軍 東河區副區長
趙部軍 九原區副區長
李慶忠 石拐區副區長
羅惠文 白云礦區副區長
王 勇 土右旗副旗長
孟和巴特爾 達茂旗副旗長
郭建光 固陽縣副縣長
張 平 稀土高新區管委會四級調研員
工作專班負責研究制定全市網絡貨運相關政策,推進各項政策、任務部署落實,解決網絡貨運發展中相關問題,促進全市網絡貨運規范健康發展。工作專班下設辦公室,辦公室設在市交通運輸局,辦公室主任由市交通運輸局副局長李和平擔任。主要負責綜合協調和統籌調度各項工作,制發各項文件制度,組織召開專班工作會議等。
三、重點任務
(一)制定配套獎補政策
按照自治區獎補政策精神,細化包頭市獎補條件、兌現流程,統籌協調好自治區專項資金和市、縣(區、旗)自有財力,做好獎補資金配套績效管理,推動網絡貨運創新發展。
1.獎補對象及條件。
聚焦發展目標,專項資金用于支持符合以下所有條件的網絡貨運企業:
(1)企業須在我市行政區域范圍內注冊落戶,并在我市依法納稅;
(2)須取得網絡貨運經營許可資質;
(3)納入自治區、包頭市兩級網絡貨運監管服務平臺;
(4)運輸業務起訖點至少有一端在內蒙古自治區境內,按規定實時上傳運單數據,運單數據須合法合規、真實有效。
2.獎補資金來源。
(1)自治區下達的專項獎補資金(基礎性資金、獎勵性資金)全部用于支持網絡貨運產業發展,納入全市獎補資金池統籌安排。
(2)網絡貨運企業對市本級財政和旗縣區財政貢獻部分全部獎補網絡貨運企業。
(3)對新引進網絡貨運企業給予政策支持。年產值達到5億元以上(含5億元)并實現入統的,給予10萬元一次性獎勵;產值達到20億元以上(含20億元)并實現入統的,給予30萬元一次性獎勵;產值達到50億元(含50億元)并實現入統的,給予50萬元一次性獎勵。獎勵資金由市、旗縣區兩級財政各自承擔50%。
3.獎補審核兌現。
(1)自治區實際下達獎補資金審核兌現。
自治區資金下達后,按照獎補資金兌現周期,由企業申報,屬地旗縣區網絡貨運管理部門會同財稅部門初審,向市交通運輸局、稅務局上報屬期稅款入庫情況,經市交通運輸局、稅務局會審,向市財政局提出獎補資金分配意見,市財政局審核通過后分別向旗縣區財政部門撥付獎補資金。由各旗縣區、稀土高新區財政部門對獎補對象進行兌現。
(2)市本級獎補資金審核兌現。
依照自治區獎補資金下達周期,市本級獎補資金由企業申報,屬地旗縣區網絡貨運管理部門會同財稅部門初審,向市交通運輸局、稅務局上報屬期稅款入庫情況,經市交通運輸局、稅務局會審,向市財政局提出獎補資金分配意見,市財政局審核后下達獎補資金。由各旗縣區、稀土高新區財政部門對獎補對象進行兌現。
(3)旗縣區獎補資金由各旗縣區、稀土高新區自行審核兌現。
(4)獎補資金兌現周期。獎補資金以兩個月為一個周期,第三個月提出申請,并于月末兌現。各旗縣區、稀土高新區加大對自治區、市本級下達獎補資金和旗縣區自有資金的統籌力度,及時兌現獎補。
(5)具體兌付流程細則,由各旗縣區政府、稀土高新區管委會和市財政局結合上級有關規定另行制定。
(二)推進網絡貨運與綜合物流融合發展
1.培育本土龍頭企業做大做強。結合全市鋼鐵、裝備制造、新能源和硅基新材料等優勢特色產業集群發展需要,制定培育方案,鼓勵金融機構做好支持服務,扶持包鋼鋼聯等本土平臺企業做大做強,推動網絡貨運+新能源車融合發展,協同服務全市優勢特色產業集群高質量發展。
2.構建全市綜合物流平臺。鼓勵國有企業參與建設全市綜合物流平臺,加強技術創新、模式創新,加強數字貨運人才培養,整合運力規模,拓展信息平臺功能,積極搭建串聯鋼鐵、煤炭、硅基新材料等大宗商品上下游的綜合物流平臺。推動網絡貨運平臺、信息撮合平臺等相關物流平臺融合發展,打通供應鏈上下游數據鏈,將我市豐富的線下應用場景轉化為線上數據資源優勢,有效整合物流信息資源,切實促進貨運物流降本增效。
3.優化資源配置。推進網絡貨運企業提升服務能力,規范市場經營行為,提高安全運營水平,積極引導更多工礦企業、大宗商品運輸業務上平臺交易,吸引更多的傳統貨運企業和貨運車輛、駕駛員依托網絡貨運平臺開展運輸,提升網絡貨運平臺車、貨交易比重。鼓勵網絡貨運企業在做好鋼鐵、礦石、煤炭等大宗商品運輸的同時,積極開展中短途、綠色農產品及城市配送等小、散貨物運輸,拓展業務范圍,增加服務項目,降低物流成本,提高運輸業收入。
(三)建立健全服務監管機制
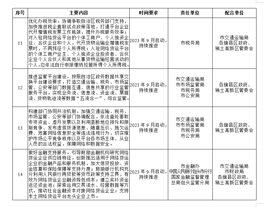
1.優化辦稅效率。協調爭取自治區稅務部門支持,加快推進稅企直聯試點政策落地,打通平臺企業代開增值稅發票工作瓶頸,提升辦稅服務效率;對入駐網絡貨運平臺的個體工商戶、個人獨資企業、合伙企業和個人,代開貨物運輸業增值稅發票時,不再預征個人所得稅;入駐網絡貨運平臺的個體工商戶業主、個人獨資企業投資者、合伙企業個人合伙人和其他從事貨物運輸經營活動的個人,應依法自行申報繳納經營所得個人所得稅。
2.推進監管平臺建設。按照自治區政務數據共享交換平臺建設要求,引入第三方加快建設交通運輸、稅務、公安等部門數據互通、信息共享的聯合監管信息平臺,實現業務流、信息流、資金流、票據流、貨物軌跡流等數據“五流合一”、綜合監管。
3.構建部門協同共治機制。加強交通運輸、稅務、市場監管、公安等部門協調配合、履職盡責、共建機制,依法查處套取專項資金、虛開發票、利用壟斷地位排斥和限制競爭、發布虛假貨源信息、隨意壓價、拖欠運費、危害網絡信息安全等違法違規行為,切實維護市場公平競爭秩序以及平臺各市場主體、從業人員的合法權益,保障網絡貨運行業規范健康發展。
4.做好金融支持服務。引導鼓勵金融機構研究網絡貨運企業供應鏈特征,創新推出適用于網絡貨運企業的金融產品和服務機制,加大信貸投放、資金結算和保險保障等支持力度;鼓勵銀行機構充分利用人民銀行再貸款等貨幣政策支持工具,有效為網絡貨運企業融資降低成本;建立獎補資金返還資金池;探索運用交易流水、經營數據等方式,推動社會金融資本對接網絡貨運企業;支持本土網絡貨運平臺龍頭企業上市。
四、保障措施
(一)加強組織領導。各旗縣區、稀土高新區及各有關部門單位要積極參與網絡貨運發展工作,強化組織領導,落實好本區域、本單位的工作職責和責任分工,并確定一名工作聯絡人,統籌推進網絡貨運發展。
(二)形成工作聯動。各旗縣區、稀土高新區及各有關部門單位要高度重視,結合本區域、本行業特點制定配套細化各自落實措施,形成部門間聯動、齊抓共管的工作合力。
(三)強化調度督導。市網絡貨運工作專班要健全工作調度機制,定期召開調度會,督導各旗縣區、稀土高新區及有關部門工作開展情況,協調解決工作推進中遇到的困難和問題。
(四)加強宣傳引導。各旗縣區、稀土高新區及各有關部門要采取多種渠道廣泛宣傳網絡貨運平臺發展的優惠政策,形成良好的輿論氛圍,激勵網絡貨運平臺企業落戶,實現網絡貨運上規模、創品牌。
五、其他事項
(一)國家、自治區、包頭市出臺的其它優惠政策中涉及獎勵且與本方案中政策屬于同質同類的,不重復獎勵,按照本方案執行。
(二)本方案自印發之日起實施,有效期兩年。在實施過程中如遇法律、法規和上級政策調整,以法律、法規和上級政策為準。
(三)本方案印發之日,《包頭市交通運輸局 包頭市財政局 國家稅務總局包頭市稅務局關于印發〈包頭市支持網絡貨運產業發展若干措施〉的通知》(包交發〔2022〕232號)同時廢止。
附件:網絡貨運產業規范健康持續發展重點任務清單
最新政策
- 交通運輸部辦公廳 公安部辦公廳 財政部辦公廳 商務部辦公廳關于進一步做好老舊營運貨車報廢更新工作的通知
- 交通運輸部辦公廳關于印發《農村客貨郵運營服務指南(試行)》的通知
- 交通運輸部辦公廳關于全面推廣應用道路運輸電子證照的通知
- 中共中央 國務院關于加快經濟社會發展全面綠色轉型的意見
- 交通運輸部 財政部關于實施老舊營運貨車報廢更新的通知
- 北京市交通委員會印發《北京市加快國四排放標準營運柴油貨車淘汰促進更新輕型新能源貨車方案(2024-2025年)》的通知
- 中國人民銀行 金融監管總局 中國證監會 國家外匯局 天津市人民政府關于金融支持天津高質量發展的意見
- 國家發展改革委 財政部印發 《關于加力支持大規模設備更新和消費品以舊換新的若干措施》的通知



