贛府廳發〔2025〕23號
江西省人民政府辦公廳關于印發《江西省“物流一張網”建設工作方案》的通知
各市、縣(區)人民政府,省政府各部門:
《江西省“物流一張網”建設工作方案》已經省政府同意,現印發給你們,請認真貫徹落實。
2025年10月11日
江西省“物流一張網”建設工作方案
為深入貫徹落實黨中央、國務院關于有效降低全社會物流成本的決策部署和省委、省政府的工作要求,進一步推動物流行業數字化轉型,打造全省“物流一張網”,結合我省實際,制定本工作方案。
一、總體要求
以習近平新時代中國特色社會主義思想為指導,深入貫徹黨的二十大和二十屆二中、三中全會精神,堅持公益屬性,融合開放理念,推動全省物流資源要素全面匯聚、全面整合,以“1269”行動計劃為導向,以多式聯運、智慧倉儲為重點,構建數據多元集成、信息開放安全、業務高效協同的全省物流一體化服務體系,打造全省公益、開放、高效、智能的“物流一張網”,推動多式聯運一體化、物流信息智能化,有效降低全社會物流成本,為增強產業核心競爭力、推動全省經濟高質量發展提供有力支撐。
二、建設目標
(一)打造“物流一張網”平臺。到2026年,實現公路、鐵路、水運數據間的互聯互通,以物流信息服務、政務服務、融資服務為中心,初步構建全省物流一體化服務體系,實現部分物流信息的整合與共享,為企業免費提供基礎物流信息查詢、發布等服務。
(二)拓展物流場景應用。到2027年,完善各級平臺功能,拓展多元化應用場景,提升平臺的智能化水平和服務能力。以多式聯運、智慧倉儲為重點,采取有效措施培育各類經營主體,推動全省各地物流產業與主導產業融合升級,助力物流產業附加值與整體發展水平持續提升。
(三)完善數字物流體系。到2030年,深化我省“物流一張網”與國家及區域級物流平臺信息交互,打造國內領先的物流信息服務平臺,推動物流產業全面實現數字化、智能化轉型,建立全要素、全鏈條的現代物流體系,全社會物流成本顯著降低。
三、建設內容
全省“物流一張網”以省級統建平臺為依托,構建“1+12+N”的物流服務體系。其中“1”為省級平臺,全面梳理全省物流園區、物流企業、倉儲設施等基礎資源,整合已建成的各類物流平臺,逐步推動各地物流園區、各類物流企業將相關業務數據整合接入平臺,打造全省“物流一張網”服務總平臺;“12”為市級平臺,各設區市、贛江新區基于省級平臺搭建市級物流平臺,作為區域物流信息匯聚與調配中心;“N”為縣級特色應用專區,各縣(市、區)圍繞主導產業、特色產業園區、重點物流樞紐及大型倉儲中心等本地化需求,依托市級平臺建立縣級專區,實現與省級、市級平臺數據的互聯互通。
省級平臺采用“1155”體系結構,打造一個數據資源底座,構建一個業務支撐體系,布局“五橫五縱”應用板塊,橫向提供政府統籌層面的政策、監管、數據、智能、結算五大應用板塊,縱向提供市場層面的貨物、倉儲、運力、聯運、服務五大應用板塊。
(一)一個數據資源底座。按照貨物流轉各節點及物流企業類別,根據國家標準,統一貨類編碼、單證格式等規范,實現全省物流數據標準化。通過省一體化政務大數據平臺,歸集公路、鐵路、水運、航空、郵政、倉儲等物流相關數據,融合金融、信用等第三方應用數據資源,實現多源數據融合。基于多源數據資源、大數據分析技術、綜合數據治理、個性數據產品服務“四位一體”主框架,實施區域協同策略,立足江西、輻射周邊、聯通全國,實現物流信息流、商業資源流、資金流在江西的流通與匯聚。
(二)一個業務支撐體系。依托數字政府一體化支撐能力平臺,統一開發環境、整體框架和技術架構,為平臺的業務運作、技術服務、系統管理、服務支持等提供支撐,確保平臺的穩定性、安全性和可持續發展。平臺采用開放式架構,提供標準化的物流數據和業務支撐服務,鼓勵各地、各經營主體基于“物流一張網”平臺的通用能力,將自有平臺接入并實現全程互通,鼓勵各企業積極入駐使用并將“物流一張網”平臺作為行業基礎服務平臺,營造全開放的物流產業生態。
(三)五個政府統籌層面應用板塊。
1.政策板塊。依托“贛企通”平臺,全面梳理并整合物流政策、法規、標準等信息,提供政策解讀、案例分析和咨詢服務。根據運輸方式、貨類特征等為物流企業畫像,針對不同類型的企業進行政策匹配度評估,實現政策精準匹配推送、全流程線上兌現。
2.監管板塊。建立跨部門協同機制,智能追蹤貨品倉儲、運輸、配送等節點,實現業務全流程可視化。通過物聯網傳感器實時追蹤倉儲運輸節點,自動識別安全風險并預警,實現全鏈條智能監控與風險預警。建立省級全流程監管機制,支持違規線索跨部門、跨層級一鍵移交與處理反饋。通過集成地理信息系統(GIS)地圖,動態呈現全省物流節點分布、運力調度情況及倉儲資源占用率等運行態勢。
3.數據板塊。整合多源物流數據資源,開發數據分析工具,實施數據分類分級安全管控。依托省級數字政府大腦等共性支撐能力,強化交通大數據分析、交通視頻人工智能分析等能力,整合市內公路、鐵路、航空等交通數據以及物流園區、配送中心等多源物流數據資源,建立物流數據資源池,將全省貨運車輛、鐵路專用線、千噸級泊位、物流園區、社會閑置車輛等實體資源進行數字化建檔。用戶可以運用數據分析工具生成自定義報表和可視化報告,全面分析物流及相關產業的業務發展趨勢。開發數據安全和隱私保護功能,確保用戶數據安全。
4.智能板塊。運用人工智能大模型,優化決策能力,動態呈現物流相關資源運行態勢,支撐應急調度與運輸優化。集成智能算法和機器學習技術,提供智能路線規劃等功能,運用大數據分析和預測模型,對物流數據進行深入挖掘,優化運輸路徑方式,合理安排運力資源,輔助優化決策。采用區塊鏈技術確保物流信息安全,提高信息可信度。實時預測貨量波動與氣象影響,結合閑置資源動態推薦更優運輸方案,為物資調配、運輸網絡優化等場景提供智能決策支撐。
5.結算板塊。提供一站式支付結算服務,推動實現多式聯運電子票據管理與線上支付,簡化物流交易的支付流程,確保物流交易的高效和透明。對接稅務系統,推動實現入駐平臺企業統一開具稅務票據,按規定簡化物流企業相關繳稅流程。
(四)五個市場層面應用板塊。
1.貨物板塊。結合北斗導航與物聯網設備,實現貨物運輸全生命周期信息管理。貨物類型、重量、起止點等信息可根據屬性進行結構化錄入與查詢,實現貨物運輸的實時定位和運輸狀態監控等功能。優化智能配載方案,對貨物實施全程實時追蹤。通過算法分析貨型特征,自動推薦裝載方案與運輸路徑。
2.倉儲板塊。統一搭建云倉平臺,支持自動化倉儲設備的接入和管理,實時監控庫存情況,動態分析庫存周轉率,優化倉儲利用率,實現智能化管理。通過“預約提貨”“到倉直裝”等功能,推動港口、鐵路場站與倉儲系統無縫對接,提升貨物中轉時效,實現“倉配運”一體化。
3.運力板塊。整合運力資源池,評估運力效能數據,提供運力管理與調度服務。匯聚車輛、船舶、航空、冷鏈等運力信息,提供各類運力信息的發布、查詢和匹配等功能,實現運輸資源的統一管理。基于運輸需求特征與價格范圍,自動匹配最優運力方案,實現實時查詢運力狀態并提供備用調度方案,提升運輸效率。
4.聯運板塊。優化“公、鐵、水、空”多式聯運生態,打造智能聯運體系。接入第三方貨運平臺,開發“一鍵委托”功能,有效整合多式聯運訂單,推動各運輸方式無縫銜接,壓縮中轉時間與作業損耗,提升綜合運輸效率。根據平臺港口泊位、鐵路專用線、航空貨站等資源信息,實現聯運基礎設施資源的聯合管理與一體化結算。
5.服務板塊。打造“基礎服務+增值服務”的協同服務體系,提供智能客服、供應鏈金融等服務。基于“小贛事”智能體平臺,開發智能客服模塊,實現全天在線咨詢與異常事件工單處理。由相關金融機構提供供應鏈金融服務,降低小微企業融資成本。開設“多式聯運標準指南”專欄,集中發布貨物分類標準解讀、電子單證模板及操作示范案例。
四、組織保障
各地、各有關單位要高度重視“物流一張網”建設工作,全力推動平臺高效建設與落地應用。省政府辦公廳(省政務服務辦)會同省發展改革委、省交通運輸廳等單位負責抓好落實,協調推進“物流一張網”建設。建立省級層面統籌協調、政府部門與物流企業共同參與“物流一張網”建設的政企常態化溝通機制。嚴格落實集約節約建設要求,省直有關單位平臺已有類似功能的,省級統建平臺不再重復開發建設。依據“省級主建、市縣主用”的原則,全面整合省直單位及其下屬(管理)單位牽頭建設的各類物流平臺,逐步推動各地物流園區、各類物流企業將相關業務數據整合接入平臺。全省各級政務服務和數據管理部門、相關行業部門要切實發揮牽頭作用,加強組織協調和跟蹤指導,統籌解決平臺建設中的難點問題與基礎設施配套需求。各參與單位要明確專人負責,整合全省物流平臺及企業數據資源,統一接口規范與技術標準,強化部門協作與數據共享,實現數據共治共用。要加強宣傳推廣,開展業務培訓并引導國企、標桿企業率先入駐,擴大平臺影響力,激發各方使用積極性,推動平臺在全省物流工作中發揮實效。
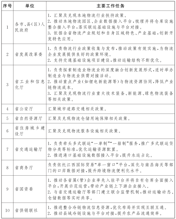
附件:“物流一張網”建設任務清單
附件
最新政策


