一、關于IBM
IBM 創立于 1911 年,是一家全球整合的信息技術、咨詢服務和業務解決方案公司。IBM 業務遍及 170 多個國家,運用最先進的信息科技,助力各行各業的客戶創造商業價值。同時,IBM 吸引并擁有全球最優秀的人才,助力對客戶及整個社會至關重要的事業的發展,致力于讓世界更美好。
IBM 的業務涵蓋技術與商業領域。我們始終尋求高價值創新,汲取全球最領先的 IBM 研究機構的創新支持,推動持續改造與轉型自身的業務。通過從行業領先的大數據、云、社交移動與認知計算技術、企業級系統和軟件、咨詢和 IT 服務中形成的產品與整合業務解決方案,為客戶創造價值。2015年IBM主要業績收入為818億美元,2014年為928億美元,2013年為984億美元。其中,2015年戰略舉措(云計算、數據分析等)收入為290億美元,運營每股收益為14.92美元。
IBM 致力于推進三大戰略——利用大數據推動行業轉型,打造競爭優勢;利用云計算,重塑企業IT 架構,推動業務模式轉型;利用移動和社交技術,依托安全能力構建企業互動參與體系。我們正在為現代IT骨干創建一個專注于開放創新的全新系統基礎架構,以滿足新計算時代前所未有、日新月異的需求。IBM 員工與客戶通力合作,利用公司的業務咨詢、技術和研發能力構建穩健的系統,以創造動態高效的組織、更便捷的交通、更安全的空氣和食品、更清潔的水源和更健康的生活。
1985 年,IBM在中國北京設立了辦事處。1992 年,成立中國首家外商獨資企業——IBM中國。IBM中國的業務覆蓋全國,包括研發、市場銷售和服務交付等。憑借在中國超過30年的豐富經驗,IBM一直提供領先的技術、卓越的管理和獨特的解決方案及服務,推動中國IT行業及金融、電信、能源、制造、零售等眾多行業的中國企業創新、轉型與發展。
作為深耕中國30多年的伙伴,IBM積極思考未來發展戰略,希望在解決企業自身未來發展的同時,也能夠解決社會生存的問題,甚至是未來發展的問題。我們希望用前沿的科技與豐富的經驗同中國伙伴共同面對挑戰,支持中國企業實現“互聯網+”、“中國制造2025”的轉型和創新,真正成為“中國合伙人”,實現與中國同行。
IBM的供應鏈中有18,000多家供應商,2010年至2014年每個采購類別的績效如圖表中所示。IBM的業務經營規模龐大而復雜,涉及一個巨大的利益相關方生態系統,包括股東、員工、供應商、非政府組織、公職人員和社區組織等。滿足所有利益相關方的不同期望是IBM企業文化的一部分,也是公司企業戰略中的關鍵環節,我們對每一位利益相關方都一視同仁,從實際出發,滿足他們的期望和訴求。

表1 2010年至2014年每個采購類別的績效
二、大數據時代的供應鏈風險探究
在經濟全球化和電子商務蓬勃發展的今天,企業所面臨的經營環境發生了翻天覆地的變化。在全球供應鏈與價值鏈之間的關聯日益緊密的同時,科技帶來的更高效率的同時也使企業面對更大的系統性風險。隨著供應鏈整合的不斷深入,企業遇到系統性風險的幾率也更高,比如自然災害、網絡安全漏洞或商品風險等。
以資源采購這一基本職能為例,企業在能夠通過更便利的途徑在全球范圍內尋找所需資源的同時,也面臨著更大的風險。現實生活中因為天氣和突發事件、信息不對稱等原因所導致的原材料采購不能按時交付、足量交付以及質量欠佳等現象比比皆是。如何采用合適的方法來降低采購風險是擺在很多企業面前的一大新挑戰。
管理采購風險的基本出發點是盡量消除信息的不對稱并采用有效的風險應對措施。在社交網絡已經深入滲透到社會每一個角落的現代社會,利用大數據技術來進行風險管理已經被學術界和實業界所廣泛認可。大數據技術的出現增強了供應鏈的可視性,從而為企業進行基于數據分析的風險管理奠定基礎。大數據的主要特點之一在于數據的跨界性,比如從多個渠道(包括社交網絡中關于供應商的評價信息)獲得的有關供應商、有關產品的直接信息、以及其他相關的間接信息(如天氣、其他行業或產品的信息等)都能作為供應商風險評估和采購風險管理的有效輸入。
IBM亞太區采購總監周子明先生對中國市場上的新挑戰十分關注,基于他多年來在IBM實驗室的研究和管理經驗,以及近些年來在IBM亞太區供應鏈的戰略經驗,他提出在現在市場的新模式和新挑戰下,如何充分發揮大數據分析的優勢來幫助進行企業的采購風險管理,這一具有時代意義的課題值得展開深入的研究,同時該實踐將為社會帶來巨大的經濟效益以及社會意義。
對于課題的研究,周子明先生邀請清華大學經管學院陳劍教授和他的研究團隊作為大數據的供應鏈風險管理研究的顧問,有效地借助高等院校專業的研究能力與IBM共同研究這一具有時代意義的課題。
同時,在課題的應用階段,周子明先生帶領團隊與IBM實驗室密切的合作,利用IBM現有的大數據科技手段,使用最先進的認知技術和人工智能自我學習能力,以海量歷史交易數據為基礎,結合實時社交媒體數據為大數據與供應鏈風險提供了最佳的大數據技術支持與解決方案。
三、解決方案
關于解決方案我們分為兩個階段,階段A我們聯合清華大學經管學院進行的基于大數據的供應鏈風險管理的可行性分析以及方法和模型建立,并通過實際案例測試了模型的有效性。階段B我們結合階段A的研究成果,應用IBM大數據技術,結合歷史和現有的大數據對比數據特征,建立具有實時性的解決方案,為更廣闊的數據搜索和數據挖掘提供服務,為高風險的商業交易保駕護航。
(一)階段A 基于大數據的供應鏈風險管理的可行性分析以及方法論
本研究涵蓋了大數據技術手段,包括提取社交媒體數據作為預警系統,反映市場情緒變化、重大的宏觀經濟風險乃至社會和政治風險。戰爭或自然災害的信息來源可能會首先于各種社交媒體首先曝光,通過大數據提前得到預警以降低采購風險。
在當前風險管理實踐的基礎上,我們提出基于大數據分析的供應商風險檢測和管理的解決方案。從數據收集、數據處理、風險量度以及決策方法中有機的結合了先進的大數據手段,包括統計分析、文本語義挖掘、層次分析法、對比分析比較法等。基于結構性數據和非結構性數據總量爆炸性增長,針對采購風險來源設計采用的數據模型,給出相應數據處理方法,用大數據提供更為專業化的實時決策支持。
1、構建風險特征體系和數據源探究
為了提出有效地解決方案,我們分析現在中國商業模式的特征以解決企業面臨的供應鏈管理和業務難題。首先我們構建了5+X風險特征體系。

圖1 5+X風險特征體系
對現有的采購風險管理模式分析中,我們結合了IBM內部服務類采購實踐的同時,邀請了美國供應鏈協會的中國企業專家參與,包括不同行業的二十家行業標桿企業資深采購管理人員共同提供專家觀點和指導意見。通過專家觀點以及深入商業研究,本項目提出了中國商業環境中的5+X采購風險特征體系,包含環境風險、競爭風險、道德風險、財務風險、交付風險、內部管控風險。
針對風險體系中的每個種類,結合中國市場的特點深入探究識別相應采購風險特征和來源的方法,根據研究實踐以及專家驗證,我們針對每個種類建立風險特征優先級。建立風險樹狀模型,通過統計分析等手段對現有管理手段的效果進行評估,分析其有效性以及可能存在的局限性。
2、風險度量
風險的度量是有效利用大數據技術的必要且關鍵的基礎條件。在我們有效的針對5+X風險采集到所有數據源,我們需要對這些數據有機的篩選和處理。
在數據處理的過程中,針對不同的風險特征以及不同的數據源的特點,我們結合相應的最有效的數據處理方法,包括對比分析法、統計學方法、回歸方法、文本挖掘以及AHP方法等,最終通過對風險的度量得到對應的風險值。
.bmp)
圖2 風險度量的過程
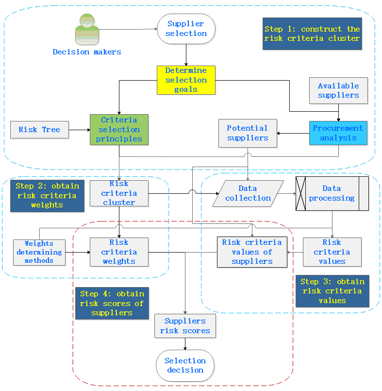
3、建立完整的風險管理體系
我們的解決方案中建立了完整的風險檢測體系以及供應商風險管理模型,通過專家評估以及實際案例測試檢驗了風險管理體系的有效性,證明風險管理體系可以幫助采購決策者更及時的發現采購風險以及形成更明智的采購決策。

圖3 風險管理體系
(二)階段B IBM大數據技術的應用
根據前述的研究和得出的風險決策模型,結合IBM大數據實驗室的分析解決方案,并有效結合最新的認知技術,通過無與倫比的分析功能,以值得信賴的數據為基礎,更敏捷地洞察隱藏的風險,從而幫助建立高性能的風險評估和預測模型。
IBM Watson認知分析,具備聽、說、讀、寫等許多能力,如自然語言處理、圖像、聲音、文字的分析等,并通過多種認知服務實現各種分析評估和預測的需求。還有IBM機器學習,它是通過對歷史數據進行訓練生成預測模型,進行風險預測來滿足預測性的、認知的或復雜的分析問題邏輯。
IBM風險評估和預測模型可以提供全面、有效靈活的實時分析和預警,舉例來說,當某一信息或數據中顯示的指標過高,或相同信息出現頻繁時,根據設定分析模型,可以實時產生預警。通過預警,如果滿足某一條件,可以觸發某一管理行為或者某一措施,實現風險的有效預防和管理。
全面,首先是指基礎數據的全方位性,不僅涵蓋公司內部資源同時也包括社交網絡中關于供應商的信息,供應商本身或其相關產品的,直接的或間接的信息(如天氣、其他行業或產品的信息等)。而且不局限于信息的格式和結構-文本的或非文本的,結構化的或非結構化的,靜態儲存的或傳輸中的數據。

圖 4 IBM 風險評估和預測模型示意圖
全面也反映在分析方法的多元化性。Watson認知分析根據對多緯度數據的洞察,用自己的語言探索并將其龐大又復雜的數據進行可視化,從而了解影響結果的因素,采取正確的措施去預防和防范各項風險。
靈活是指在模型操作及運用中的高可用性和可擴展性。此模型從大量的集成式結構化與非結構化數據中提取洞察,通過對其歷史數據的整合和分析,歸類高風險交易來尋找它們的共同風險特征,從而進行對有效數據模型的挖掘,并創建儀表盤,可視化其風險等級。此模型通過運用云服務平臺,基于其開源的混合方法滿足數據密集型需求,可擴展到業務合作伙伴,實現其商業化。
此模型能夠提供24x7x365全天候實時監控和預警,從而支持現代迅速增長的數據需求。
IBM 風險評估和預測模型在幫助供應鏈提高對供應商及行業數據的利用率的同時,通過提取更加深入的洞察和價值,結合Waston認知產品和服務來幫助提高基于每一個高風險預測和防范需求定制解決方案的能力,從而提高管理效率、節省管理成本。
四、應用效果
我們的研究深入分析中國商業環境下采購風險的新特征,全面研究并提取各行業的采購風險特征,并對于采購風險識別和管理中應用大數據方法進行了可行性分析。
基于不同行業的深入調研和研究,分析現有市場中存在的采購風險相關數據源,提出提取數據源的有效特征的方法和技術支持手段,為應用大數據工具提供有效的支持。
通過先進的大數據科技手段,使得龐大又復雜的數據變得可視化可量度。對于不同采購類別關注的優先級不同,分別引入了有效的技術手段。通過多維度衡量采購風險以及不同數據源交叉驗證建立精準的判斷邏輯。
利用先進的技術手段,最大的利用在風險識別和銜接,用大數據提供更為專業化的實時決策支持。同時,實現了大數據技術在采購風險領域的技術認知和技術推廣,引導大數據技術在該領域的發展方向。
1、社會效益
大數據與商業未來息息相關,本項目對于中國現有商業環境下的風險特征的識別和風險管理方法的探索研究,在行業內具有前瞻性和指導性的意義。總體來說,本項目提供了四個方面的社會效益:為目前風險的識別提供完整的體系化的認知;引領了將科技最前沿的大數據方法應用于采購風險的研究;對于現有企業搭建先進的采購體系提供建設性的標桿指導和方向;為未來的大數據應用于采購風險管理以及其他商業應用奠定堅實的基礎。
2、經濟效益
通過結合大數據方法和手段,有效的預測和降低企業采購過程中的潛在風險,為企業采購人員提供判斷依據,從而大大節約了風險帶來的經濟損失,同時減少了人工判斷所花費的時間成本和人員成本,幫助企業降低采購過程中的人力成本。
同時,大數據的科技方法加強了對商業環境中企業交易的誠信監督,幫助各個行業中上下游企業規范各自的供應鏈以及誠信體系,間接的幫助整個產業降低了采購風險并節省了風險帶來的經濟損失甚至慘痛的代價,間接的對整個商業環境貢獻了巨大的經濟效益。
3、環境效益
采購風險與健康的商業環境有著緊密的關聯,本項目對于采購風險存在的特征研究以及對風險控制相關數據源的探索,反映了中國現有的商業環境的現狀和特征,為未來發展建立良好的有秩序的誠信的商業環境奠定研究基礎和提供參考。
五、展望
通過結合大數據方法和手段,將商業環境中的片段數據有效地關聯,有效的預測和降低采購風險,為企業采購人員提供有力的判斷依據,提供更為專業化的實時決策支持,從而大大節省了采購風險帶來的巨大經濟損失,幫助企業更加有信心面對行業中未來的機遇與挑戰。
基于大數據的采購風險識別和管理體系的推廣,可以幫助企業降低采購風險實現經濟效益的同時,提高了整個產業鏈以及整個行業的誠信度,優化了上下游企業的供應鏈機制,幫助整個社會建立良好的經濟秩序和經濟環境。
最新案例
