發布時間:2021-01-22 15:42:26 交通運輸部官微
關注中物聯
2021年綜合運輸春運疫情防控總體工作方案
近期,境外新冠肺炎疫情持續擴散蔓延,我國多地接連發生局部聚集性疫情,防控形勢嚴峻復雜。2021年春運即將開始,人員集中流動性增大,將加大疫情傳播風險。為指導各地切實做好春運期間疫情防控和錯峰控流相關工作,降低因春運造成的疫情傳播風險,特制定本方案。
減少人員集中流動,實施錯峰避峰出行
組織務工人員錯峰返鄉返崗。各地要根據疫情防控需要,鼓勵引導務工人員在條件允許情況下留在務工地過年,指導人力資源社會保障等部門提前摸排務工人員返鄉返崗需求,加強工作銜接;根據疫情防控需要,人力資源社會保障、交通運輸、公安等相關部門適時組織開行農民工返鄉和回城“點對點”包車運輸,完善輸出地輸入地銜接,做好人員信息登記和到達交接。北京、上海、江蘇、浙江、河南、安徽、廣東、四川等主要勞務輸入輸出省份要建立務工人員返鄉返崗運輸需求報告制度。各地衛生健康部門要加強務工人員健康監測,交通運輸部門要統籌運輸需求和運輸能力,加強運力供給,并做好城市和農村兩端不同運輸方式的銜接,對起迄地相對集中、具有一定規模的返鄉返崗需求,通過開行包車、專列(包車廂)、包機等方式組織“點到點”有序運輸。各地公安、交通運輸等部門要加強包車交通秩序管理和服務。其中跨省運輸由春運工作專班根據需要,組織北京、上海、江蘇、浙江、廣東、四川、河南、安徽等主要勞務輸入輸出省份進行會商調度。
組織高校學生避峰放假開學。教育部門要根據屬地疫情防控要求和教學計劃,優化調整高校寒假放假、春季開學時間,節后開學時間盡可能錯開春運時段,確需春運期間開學的,要避開春運返程高峰,即2月14日(正月初三)至22日(正月十一)、2月27日(正月十六)至28日(正月十七)。全面掌握屬地高校寒假放假、春季開學時間,提前摸排學生離校返校運輸需求。對北京、上海、江蘇、河南、山東、廣東、湖北等高校比較集中的省市,實行學生高校返校運輸需求周報制度。對在春運期間有集中離校返校運輸需求的,教育部門要及時通報交通運輸、鐵路、民航部門,具備條件的可組織開行學生包車、專列(包車廂)、包機等點對點運輸。
實行景區限量預約錯峰接待。A級景區實行限量預約錯峰入園,景區接待游客量不超過最大承載量的75%。文化和旅游部門按照屬地疫情防控要求,動態掌握屬地A級景區預約游覽人數等信息,形成日報,交通運輸部門根據日報信息及時調整運力安排和線路,確保運游銜接順暢,減少聚集。
切實加強輿論引導。宣傳部門要積極主動宣傳企業優化調整休工開工計劃、出臺的加班工資支付和調休等政策措施及好的做法。及時發布疫情防控要求、旅游安全提示,提醒、勸導內地居民取消出境旅游。引導公眾避峰錯峰出行,減少不必要出行,特別是非必要不前往中、高風險地區。
減少人員聚集,降低在途風險
減少交通運輸站場人員聚集。各地要督促指導客運經營企業積極推廣聯網售票服務,引導旅客采用線上辦理方式,減少排隊購票人數,避免區域人員聚集。客運場站要及時增加進站通道、安檢通道,加快推動“健康碼”全國通用。鼓勵采用人臉識別、刷證核驗等非接觸方式進站。強化客運站內客流疏導組織,增加崗位服務人員,有序疏導乘客分散候車(機)和排隊登車(機),加強乘客提示,落實戴口罩、“一米線”等要求。強化運力供給,具備條件的,應在售票、值機等環節安排座次時考慮乘客分散就坐。春運一線從業人員應按照相關規定標準,嚴格落實個人防護要求,規范流程操作。
嚴格控制交通運輸工具載客率。區分高、中、低風險地區,嚴格控制各類交通運輸工具載客率。旅客列車、省際市際客運班線客車和客運包車、客運船舶、飛機等交通運輸工具應當按規定在車廂(客艙)指定位置按照要求設置隔離區。嚴格落實消毒通風要求,特別是對公共部位等進行預防性消毒,確保實施頻次和效果。
加強在途疫情防控和應急處置。各地交通運輸部門要加強與衛生健康等部門和地區間的信息共享。嚴格落實旅客全程戴口罩。發現體溫≥37.3℃的旅客,第一時間進行隔離觀察,及時移交地方政府防控部門,配合有關部門做好排查跟蹤監測工作。一旦出現確診病例、無癥狀感染者或密切接觸者乘坐交通運輸工具情況,要第一時間通知相關司乘人員將確診病例、無癥狀感染者或密切接觸者送至車廂(客艙)隔離區進行隔離,并以最快方式將確診病例、無癥狀感染者或密切接觸者移交地方政府防控部門,督促有關運營企業立即在交通運輸工具上采取隔離、通風、消毒等措施,對同艙或同一車廂的乘客,以及其他有密切接觸的人員,將其實名購票或調查登記信息向衛生健康部門提供,全力配合開展流行病學調查和必要的醫學檢查等工作。
按照國務院聯防聯控機制要求,交通運輸部、中國民用航空局、國家鐵路集團要制定印發各方式客運場站和交通運輸工具疫情防控指南。
制定疫情分類應對預案,及時啟動響應
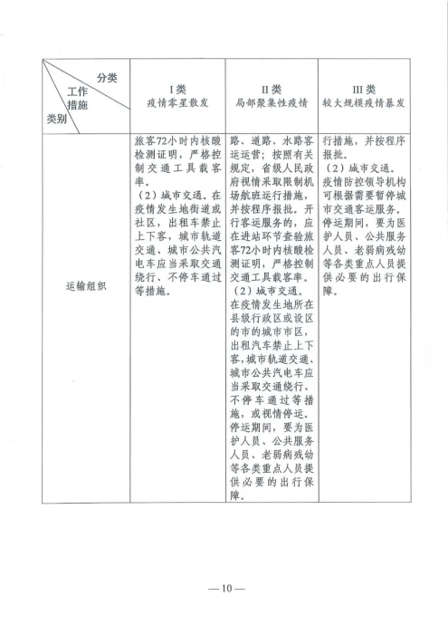
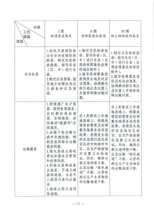
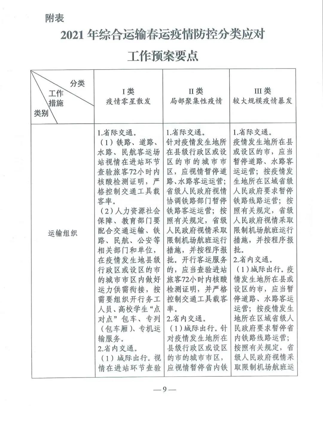
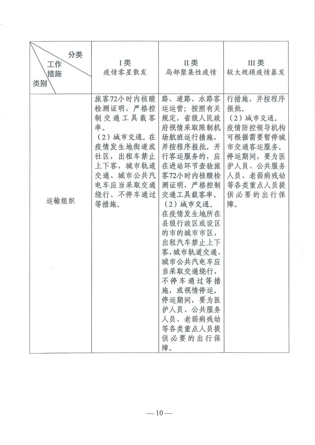
優化疫情防控應急預案。要嚴格落實主管部門監管責任和企業主體責任,強化春運疫情防控隱患排查整治,確保春運健康平穩有序進行。交通運輸、鐵路、民航等部門要加強與衛生健康等部門溝通聯絡,根據《2021年綜合運輸春運疫情防控分類應對工作預案要點》,針對突發疫情可能引起的交通管控、客流突變等情況,圍繞運輸組織、安全應急、運輸服務、客流研判、宣傳引導等方面,提前制定應急預案。
加強疫情防控應急準備。要根據突發疫情不同規模等級,切實加強應急運力、保障隊伍和防疫物資儲備,確保運力和保障隊伍安全可靠,防疫物資處于有效期或正常運轉。對應急運輸組織、響應程序、應急措施等方面,開展“實戰化”應急演練和保障隊伍業務培訓,確保做到調度有力、信息準確、處置得當。
堅持“人物同防”,防止境外輸入
嚴格貫徹冷鏈物流領域防控。各地要督促指導進口冷鏈食品物流企業認真落實相關要求,細化防控舉措,規范貨物裝卸、轉運、拆解、消殺等操作流程,嚴格執行從業人員防護、運輸工具消毒、海關通關單證查驗、信息登記管理及突發事件應急處置等規定,加大監督管理力度,做好從業人員健康監測。同時做好進口高風險非冷鏈集裝箱的國內段運輸載運工具,以及箱體內壁消毒工作。春運期間,地方疫情防控領導機構應加強對從事進口冷鏈食品作業的駕駛員、裝卸工、船員、引航員、港口作業人員、國際船代外勤人員的勞動保護工作,將其納入“應檢盡檢”范圍,按規定定期開展核酸檢測,并優先接種疫苗。
進一步加強口岸入境人員閉環轉運管理。沿邊、沿海地區交通運輸主管部門要繼續落實外防輸入工作要求,嚴格執行公路水運口岸入境運輸“貨開客關”措施。在當地疫情防控領導機構統一領導下,以最嚴措施組織做好“點對點一站式”入境人員接運工作,確保車輛人員保障到位、現場指揮調度到位、司乘人員防護到位、車輛消殺到位、轉運流程形成完整閉環。嚴格做好國際貨物運輸的駕駛員和裝卸工封閉管理,加強健康監測,定期開展核酸檢測,并優先接種疫苗。
加強一線從業人員宣傳培訓。各地要指導進口冷鏈食品物流企業加強防控知識培訓,確保了解掌握消毒等防疫操作規程、個人防護用品使用,以及應急處置要求。加大宣傳力度,嚴格落實個人防護和操作規程要求。
根據疫情防控需要,做好旅客出行服務
強化運力供給調配。要督促指導運輸企業科學安排班次計劃,加大重點區域、農村地區運力投放,切實提高旅客集疏運能力。鐵路、公路、水路、民航等部門要加強溝通協作,加強干線運輸與城市交通銜接。各地交通運輸主管部門、鐵路車站、機場要建立全面對接機制,統籌做好綜合運輸服務銜接工作,及時疏運旅客,避免造成人員聚集。因疫情防控,需暫停鐵路車站乘降業務的,要提前協調鐵路部門,保證鐵路安全暢通。
強化便民服務舉措。優化售票組織,推廣應用電子客票,根據疫情防控需要及時調整實施票務退改簽政策。客運樞紐站場要嚴格落實環境衛生要求和客運服務標準,積極關愛幫扶重點旅客,開通無健康碼通道,便捷老年人出行。落實軍人、消防救援人員依法優先要求。儲備一定數量的消毒用品。積極開展旅客聯程運輸服務,推動鐵路與城市軌道交通安檢流程優化,有效提高旅客進站、疏運效率。
強化路網運行服務。加強春運高峰時段、重點路段的路網運行動態監測,及時發布路況信息,引導公眾錯峰避峰出行。強化高速公路收費站和服務區環境管理和疫情防控。加強公路巡查,及時排查處置安全隱患。加強電子不停車收費(ETC)車道運行監測,提升異常情況處置能力,避免造成車輛、人員擁堵。
加強工作組織領導,壓實各方責任
國務院聯防聯控機制成立春運工作專班,交通運輸部為組長單位,發展改革委、國家衛生健康委為副組長單位,教育部、公安部、人力資源社會保障部、文化和旅游部、應急管理部、中國氣象局、國家鐵路局、中國民用航空局、中央軍委后勤保障部、全國總工會、共青團中央和國家鐵路集團為成員單位。各省(區、市)要在省級疫情防控領導機構下盡快成立春運工作專班,切實做好當地春運疫情防控工作。要制定本地區綜合運輸春運疫情防控實施方案,并報國務院聯防聯控機制春運工作專班備案。要及時共享疫情發展態勢、天氣變化、職工錯峰放假、高校學生避峰開學、景區限量預約錯峰入園、客流運行、運輸組織等信息,針對人員集中流動可能增大疫情傳播風險,做好春運期間疫情防控和錯峰控流相關工作。地方疫情防控領導機構要將春運一線服務保障人員納入“應檢盡檢”范圍,每周開展核酸檢測,并優先接種疫苗,在知情自愿基礎上,春運開始前盡可能做到“應接盡接”。
要建立工作信息日報制度,按照國務院聯防聯控機制春運工作專班的要求,及時報送春運疫情防控有關信息、工作動態及需協調解決的事項。
相關閱讀
每日 推薦




